|
TDS-100系列超声波流量计
收藏
该流量计采用了公司最新开发的特有的超声波传播相位与时差测量技术,具有精度高,耗电小、测量量程比宽、稳定可靠等显著特点。 在结构上采用了部件IP68化方案,即每一个部件都达到IP68防护等级,仪表腔体即使进水也能保证长期工作。 该系列流量计解决了传统流量计空转、小流量不计量的问题。可广泛应用于城市供水管道、分户用水量总表、水资源取水监测,农田灌溉,同时亦适用于多种工业现场。
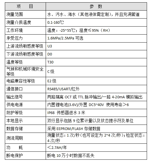
产品功能:测量精度:1级 公称直径:DN25-DN200 屏幕显示:显示信息量大,同屏显示9位数字累积流量和显示9位数字瞬时流量 技术要求:采用全数字化电路:具有数字分析、纠错能力和抗干扰能力。 声路个数:2个;管道设计为流体分层双声道测量,计量准确 流速范围:±0.25m/s~±7.0m/s; 管段最高承受压力:管内部分压力不低于1.0MPa,传感器浸水深度不超过1m; 工作电源:电池供电可连续工作6年以上(通讯频率不低于1次/小时); 可现场更换电池,不影响防水性; 工作环境:温度:-30℃~+55℃;湿度≤95%(RH); 数据通讯:有线传输,使用RS-485通讯(波特率2400bps、4800bps、9600bps可选,MODBUS协议、M-BUS协议等可选) 数据存储:存储累积流量、累积有效运行时间,失电后数据可保存10年,存储容量10000条记录,设备存储数据时长超一年。 显示内容:瞬时流量(m3/h)累积流量(m3)累积有效运行时间(h) 日期:(年/月/日)时钟:(时/分/秒); 显示范围:累积流量-9999999.9m3~+9999999.9m3; 瞬时流量-999999.99m3/h~+999999.99m3/h 防护等级:IP68 温度等级:T30 断电保护:断电保护断电 10 万小时数据不丢失 管体要求:超声传感器紧贴管段内壁,不允许凸出,不允许缩颈;为直通式管段结构。 工作状态指示:一直循环显示 安装方式:水平或垂直 电磁兼容性等级:E1
|
